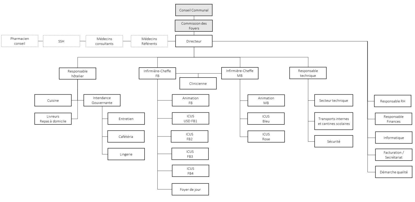
Commission des Foyers

Présidente : Mme Chantal Pythoud, conseillère communale

Direction

Frédéric ROSSIER

Hôtellerie

Fabien GURTNER | 026 919 71 03 fabien.gurtner(at)foyers-bulle.ch

Finances

Brigitte TERRAPON| 026 919 71 02

Soins

Foyer de Bouleyres :
Sylvie GUIRAUD | 026 919 71 01 sylvie.guiraud(at)foyers-bulle.ch

Maison Bourgeoisiale :
Catherine ASSIRELLI | 026 919 71 55 catherine.assirelli(at)foyers-bulle.ch

Technique

Denis BADOUD| 026 919 71 70 denis.badoud(at)foyers-bulle.ch

Etat au 05.11.2025